43.新建一個矩形框,并調整到圖中所示的大小及位置

44.依次選中矩形框和圓環,進行樣條差集

45.移動復制出一份,效果如圖所示

46.多選選中新建出來的樣條線,選擇樣條并集

47.效果如下圖所示

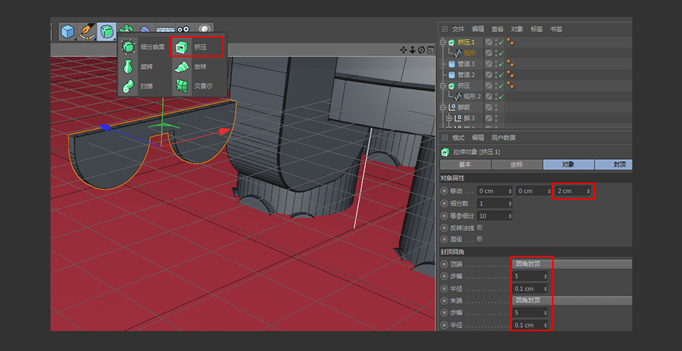
48.新建一個擠壓,并將樣條給到擠壓,擠壓的具體參數如下圖所示

49.新建一個立方體,立方體的參數如下圖所示,將立方體移至合適的位置

50.對立方體進行塌陷操作,到點模式中使用框選工具,選中圖中所示的點,使用
縮放工具(快捷鍵T)對其進行縮放

51.使用移動復制的方法復制出另一邊的眼鏡腳

52.新建一個立方體,立方體的參數如下圖所示,調整好后將其移動到合適的地方
作為眼鏡的高光

53.使用移動復制的方法復制出另一道高光

54.使用移動復制的方法復制出另一道高光,并對高光的方向進行調整

情非得已
C4D制作國慶華誕70周年立體字2019-10-21
C4D制作逼真的可口可樂易拉罐模型2019-03-04
C4D制作呆萌的小黃人建模教程2019-03-04
C4D教程:高級渲染技巧之卡通場景2019-02-23
C4D詳細解析萌萌噠小兔子建模教程2018-06-06
C4D制作帶墨鏡的小烏龜建模教程2018-06-06
C4D制作逼真的樂高小汽車建模教程2018-06-06
C4D實例教程:高級材質渲染案例2018-03-13
C4D制作大衛雕塑渲染教程2017-12-28
C4D制作幾何圖形組成的山峰場景教程2017-12-25
C4D制作國慶華誕70周年立體字
相關文章25212019-10-21
C4D制作立體特效的藥瓶
相關文章12872019-08-15
C4D制作紅色風格機械風格立體字
相關文章18862019-08-09
C4D教程:三維場景中模型為什么要倒角
相關文章5702019-07-22
C4D教程:制作超簡單小球動畫
相關文章10702019-07-11
C4D制作逼真的草莓建模及渲染
相關文章23312019-03-26
C4D制作小黃人飛碟建模及渲染教程
相關文章14442019-03-26
C4D制作粉色的多邊形球體建模
相關文章10122019-03-19
